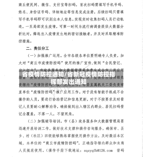
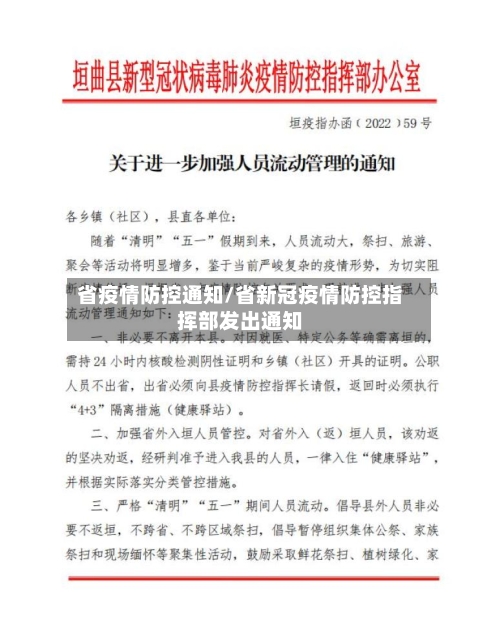
省疫情防控通知/省新冠疫情防控指挥部发出通知
疫情防控通知公告简短范文(集锦6篇)
疫情防控通知公告简短范文(篇一) 通过全市上下的共同努力,我市疫情联防联控、群防群控效果逐步显现。当前 ,随着企业复工复产的陆续推开,返岗人员的逐步增多,人员流动日趋频繁,疫情防控工作面临诸多新形势新挑战 。

社区疫情防控通知格式范文(精选8篇)(篇一) 公司各单位: x月x日 ,xx省新型冠状病毒肺炎疫情防控工作指挥部疫情防控组发布紧急通知,要求切实落实“外防输入 、内防扩散”的防控策略,切实保障人民群众生命安全和身体健康。

关于进一步做好秋冬季疫情防控工作通知范文(篇一) 当前 ,我市疫情复发,在各方努力下,防控措施做到了有效精准。我校严格按照国家卫健委和教育部发布的《中小学、幼儿园秋冬季防控技术方案(第四版)》要求和东西湖区防控政策 ,持续加强校园疫情防控管理。

疫情防控通知短信文案内容(篇六) 全院员工及家属、亲友: 根据当前全国各地疫情防控工作需要,保证全院广大员工和亲属的身体健康,有效防范和控制疫情在公司生活区和工作区传播 。从即日起 ,公司对北围墙的两个进出口进行临时封闭,对xx酒店后门进行临时封闭。对东门人行通道及车辆出入通道进行问询和登记。
社区给居民的疫情通知范文通用6篇(篇一) 疫情就是命令,防控就是责任 。新型冠状病毒感染的肺炎疫情发生以来 ,稽查监控中心坚决按照上级部署要求,把疫情防控工作作为当前最重要的工作和重大政治任务来抓,快速响应、扎实工作,为坚决打赢疫情防控阻击战贡献力量。
篇一:春节疫情防控工作安排通知范文 近期 ,世界疫情持续高位流行,国内疫情呈现局部高度聚集和全国多点散发态势。春节将至,人员流动更加频繁 ,为有效控制疫情输入风险,确保广大市民度过一个健康平安的节日,现就相关防控措施通告如下: 严格出行管理 。
疫情防控通知怎么写
〖壹〗 、社区疫情防控通知格式范文 公司各单位:x月x日 ,xx省新型冠状病毒肺炎疫情防控工作指挥部疫情防控组发布紧急通知,要求切实落实“外防输入、内防扩散 ”的防控策略,切实保障人民群众生命安全和身体健康。
〖贰〗、公司疫情防控通知写法如下:广大市民要密切关注中高风险地区信息动态 ,合理安排名程,不得前往中高风险地区,非必须不去中高风险地区所在的设区市。为了更好的做好疫情防控 ,保障大家的健康,请各同事严格做好以下事项:如无紧急事情,避免外出,避免到人群聚集的地方 。
〖叁〗 、加强环境管理 ,重点做好婴幼儿生活区域的通风换气、清洁消毒。加强食品饮用水管理和垃圾分类。加强监测预警,做好流感等秋冬季常见传染病防控工作,降低与新冠肺炎叠加流行的风险 。加强监督检查 ,确保安全健康 各地卫生健康行政部门要高度重视托育机构疫情防控工作。
〖肆〗、疫情防控通如下:各单位建立完善疫情联防联控工作机制,单位党政负责人是疫情防控第一责任人,全面负责本单位疫情防控的组织领导和责任落实 ,决不能存有麻痹思想 、侥幸心理和松劲心态,认真做好学生返校前后各项准备工作,确保学生返校工作平稳有序 ,校园安全稳定。
疫情防控的通知5篇
〖壹〗、疫情防控的通知 篇1 各设区市、赣江新区疫情防控指挥部,省疫情防控指挥部各成员单位,省直有关卫生健康单位: 近期 ,国内多地报告新冠肺炎本土确诊病例或无症状感染者,为巩固全省防控成果,保障公众身体健康,现就加强常态化疫情防控工作通知如下: 强化个人防护措施。
〖贰〗 、公司疫情防控告知书模板(精选5篇)(篇一) 《通知》要求 ,本部各部门、所属各单位,一是员工近期不得前往疫情中高风险地区;二是要加强人员管理,减少聚集聚会;三是要压实主体责任 ,确保安全稳定;四是要强化物资储备,做到有备无患;五是要做好个人防护,培养良好习惯;六是要加强组织领导 ,认真履行职责 。
〖叁〗、自新冠肺炎疫情以来,我院认真贯彻落实___关于做好疫情防控工作的系列重要指示精神,把人民群众生命安全和身体健康放在第一位 ,在县委县政府和县卫健委的统一领导下,坚定信心,同舟共济 ,科学防治,精准施策有序开展疫情防控工作,以责任和担当筑起了疫情防控的“铜墙铁壁”,现已取得了阶段性成效。
〖肆〗 、关于发布疫情防控工作相关要求通知范文(篇一) 各乡镇党委、人民政府 ,县委各部门,县直、驻县各单位,各人民团体: 20xx年x月x日 ,xx市xx县对“应检尽检”人员进行定期检测中,发现x例新冠肺炎无症状感染者。

发表评论