苏州公布11例感染者详情(苏州确诊病例最新通报)
苏州疫情新闻发布会通报内容(第十场)
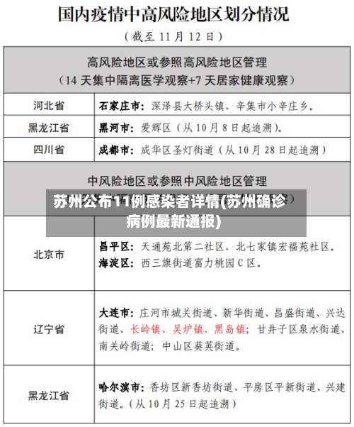
〖壹〗、病例总体情况新增病例:2月23日0时至15时,新增新冠肺炎确诊病例2例(均为普通型) ,新增无症状感染者3例,均来自隔离管控人员筛查。累计病例:截至2月23日15时,累计报告确诊病例105例(普通型26例,轻型79例) ,无症状感染者28例,均在定点医疗机构接受隔离治疗 。疫情形势:国家卫健委指出,苏州疫情得到基本控制。

〖贰〗 、重点区域防控:加强“两站一码头 ”、商场宾馆、养老机构、农贸市场等场所疫情防控。区域核酸检测高效开展 第一轮检测:2月16日20时启动 ,累计采样1852万人,全部完成检测。第二轮检测:2月18日7时30分启动,已采样近150万人 ,预计当晚8时前完成全部采样 。

〖叁〗 、需实现现有确诊病例归零,消除直接传播风险。截至2022年2月24日,苏州仍有102例确诊病例 ,尚未达到清零标准。清零后需观察14天以上无新增,确保无隐匿传播链 。若2月底实现清零,则3月15日前后可能解封 ,但疫情发展存在不确定性。

〖肆〗、因为有的小区在通报一名确诊病例之后,在经过多轮核酸检测都未发现阳性病例,经街道申请,和上级批准就能解除封闭管理。
〖伍〗、据央视新闻2月14日报道 ,14日当天,苏州市举行疫情防控新闻发布会,根据苏州市疾控中心通报显示 ,苏州市本轮疫情截至2月14日上午11点,苏州市“2·13”疫情中发现新冠病毒阳性感染者8例 。
苏州疫情防控发布会内容盘点(2022年4月12日)
022年4月12日苏州疫情防控发布会内容盘点如下:疫情防控形势及管控措施阳性感染者情况和分布特点 从3月10日0时至4月11日24时,累计报告本土确诊病例10例(均为轻型) ,本土无症状感染者364例。市外关联病例较多,上海关联阳性感染者占比高达73%。
官方明确无封城计划:根据2022年4月12日苏州市新冠肺炎疫情防控新闻发布会内容,苏州市政府明确表示没有封城计划 ,仅针对疫情发生的局部区域采取严格管控措施 。分级分类管控措施:苏州对疫情地区实施“三区”管理(封控区 、管控区、防范区),通过精准划定范围减少对市民生活的整体影响。
疫情数据概况12月5日0时至24时,苏州新增本土确诊病例7例、本土无症状感染者47例 ,总计54例。所有新增病例均已转运至定点医疗机构隔离治疗或医学观察,情况稳定 。新增本土确诊病例详情 病例来源:隔离中发现:3例(常熟市沙家浜镇 、昆山市周市镇、常熟市辛庄镇各1例)。
昆山市:巴城镇、花桥镇 、开发区等,涉及隔离、重点人员筛查、密接筛查及“落地检”。太仓市:陆渡镇工地相关病例,以密接筛查和隔离为主。吴江区 、吴中区、相城区:部分病例为外省来(返)苏州人员 ,通过“落地检 ”、重点人员筛查或隔离发现 。
苏州疫情新闻发布会通报内容一览(第五场)病例总体情况 新增病例:2月18日0时至15时,新增确诊病例6例(均为轻型),无症状感染者8例。累计病例:截至2月18日15时 ,累计报告确诊病例52例(普通型10例,轻型42例),无症状感染者29例 ,均在定点医疗机构隔离治疗,病情稳定。
苏州固锝于2022年4月12日接受调研,主要围绕公司业务、市场 、研发、产能、股价等方面进行交流 ,具体内容如下:业务与市场银浆产品:已出口至土耳其 、俄罗斯、德国、泰国等多个国家和地区 。子公司苏州晶银处于国内光伏银浆市场前三,在低温浆料领域是龙头。
国家卫健委:2月20日新增本土病例71例
本土无症状感染者分布:江苏6例(无锡5例 、苏州1例)、四川3例(成都)、黑龙江2例(鸡西) 、上海2例(闵行区)、广东1例(深圳)、云南1例(文山壮族苗族自治州)。当日12例无症状感染者转为确诊病例(境外输入7例,本土5例) 。累计数据(截至2月20日24时):现有确诊病例:1724例(重症10例)。
湖北卫健委深夜修订19日疫情数据 ,将核减的病例数重新加回到确诊病例并对当日新增病例数进行订正,2月19日0 - 24时,全省新增确诊病例由349例订正为775例,累计确诊病例数由62031例订正为62457例;截至2月20日24时 ,全省累计确诊病例数由62662例订正为63088例。
国家卫健委在2月20日新闻发布会上指出全国除湖北外疫情趋势向好,钟南山院士就血浆治疗 、下水道通畅、病死率原因、提高重症治愈率及磷酸氯喹疗效等送上重要提醒 。
奖牌榜格局:挪威以16金8银13铜居首,德国12金10银5铜次之 ,中国位列第三,美国、瑞典等国紧随其后。非体育类重要新闻 国内疫情:2月19日,国家卫健委通报新增本土确诊病例101例 ,涉及内蒙古 、江苏、广东等地;香港新增6067例确诊病例(12例输入,6055例本土)。
国内疫情持续降温据国家卫健委消息,5月27日0 - 24时 ,31个省份新增本土确诊病例71例,其中上海39例,北京18例;新增本土无症状感染者193例 ,其中上海131例,辽宁11例 。截至5月27日18时,全国现有中风险地区35个,高风险地区7个。上海疫情基本稳定 ,周五新增合计控制在200以下。
0月1日0—24时,国家卫健委公布全国新增确诊病例41例,其中本土病例2例 ,均位于黑龙江省哈尔滨市;境外输入病例39例。 以下为详细情况:新增确诊病例分布境外输入病例:共39例,分布省份及数量为:云南14例,上海9例 ,湖南4例,天津3例,广东3例 ,河南2例,辽宁1例,浙江1例 ,四川1例,陕西1例 。

发表评论