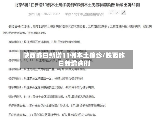
陕西昨日新增11例本土确诊/陕西昨日新增病例
有几例疫情
截至8月19日24时,全国现有确诊病例516例(含重症24例) ,累计治愈出院79745例,累计死亡4634例,累计报告确诊病例84895例 ,现有疑似病例2例。 累计追踪到密切接触者808715人,尚在医学观察的密切接触者16369人 。

中国疫情总共7689例。中国疾控中心于2023年1月4日报道,全国确诊病例为7689例 ,重症590例,死亡5例,新型冠状病毒感染 ,原名新型冠状病毒肺炎(CoronaVirusDisease2019,COVID-19),简称新冠肺炎,世界卫生组织命名为2019冠状病毒病 ,是指2019新型冠状病毒感染导致的肺炎。
基孔肯雅热:巴西和阿根廷有新增疑似病例 。基孔肯雅热是一种由基孔肯雅病毒引起的虫媒传染病,主要通过伊蚊叮咬传播,患者通常会出现发热、皮疹 、关节疼痛等症状 ,部分患者关节疼痛症状可能持续较长时间。麻疹疫情:墨西哥和美国有确诊病例报告。
例 。中国疫情从湖北开始到2022年12月,湖北一共出现198例。湖北省位于中国中部,长江中游 ,东邻安徽,西连重庆,西北与陕西接壤 ,南接江西、湖南,北与河南毗邻。
西安疫情有21例 。自4月2日西安市发现省外输入阳性感染者以来,截至4月8日24时 ,西安市现有本土确诊病例21人,其中轻型19人、普通型2人,临潼区14例 、西咸新区4例、未央区2例、莲湖区1例,无症状感染者1人在西咸新区 ,均已转运到定点医院隔离治疗。

国家卫健委:昨日新增确诊病例66例,其中本土30例
月13日0—24时,全国报告新增确诊病例66例,其中境外输入36例 ,本土30例;新增无症状感染者19例,其中境外输入18例,本土1例(湖南);无新增死亡及疑似病例。新增确诊病例分布境外输入病例(36例)涉及9个省(市):福建11例 ,上海5例,云南5例,山东4例 ,四川4例,广东3例,天津2例 ,辽宁1例,陕西1例。
月23日0—24时,国家卫健委报告新增确诊病例54例,其中本土病例30例 ,境外输入病例24例 。 具体信息如下:本土病例分布 黑龙江省15例,均在哈尔滨市。福建省15例,其中厦门市11例 、莆田市4例。
月9日0—24时 ,31个省(自治区、直辖市)和新疆生产建设兵团报告新增本土确诊病例30例,新增本土无症状感染者43例 。 具体数据及情况如下:本土确诊病例30例 地区分布:内蒙古15例,北京7例 ,上海6例,辽宁2例。无症状转确诊:含2例由无症状感染者转为确诊病例(内蒙古1例,辽宁1例)。
国家卫健委通报新增确诊病例7月30日 ,全国新增确诊病例55例,其中本土病例30例 。疫情数据反映当前防控形势仍需持续关注,各地需严格落实常态化防控措施 ,防范疫情反弹风险。奥运赛场中国健儿冲金7月31日,中国体育代表团在举重、羽毛球项目上冲击金牌。
月26日0—24时,31个省(自治区 、直辖市)和新疆生产建设兵团报告新增确诊病例情况如下:总体新增确诊病例:75例 。境外输入病例:20例,分布为广东7例 ,上海5例,甘肃4例,天津2例 ,江苏1例,四川1例。本土病例:55例,分布为黑龙江29例 ,吉林14例,河北7例,北京4例 ,上海1例。
31省区市昨日新增本土确诊病例54例,分布多省区市
月1日0—24时,31个省(自治区、直辖市)和新疆生产建设兵团新增本土确诊病例54例,分布情况如下:黑龙江:共27例 ,其中黑河市26例、哈尔滨市1例 。河北:共8例,其中石家庄市4例,辛集市4例。甘肃:共8例,均在天水市。山东:共3例 ,均在日照市,含3例由无症状感染者转为确诊病例。内蒙古:共2例,均在阿拉善盟 。
月10日0—24时 ,全国31个省区市报告新增本土感染者共10535例,其中本土确诊病例1150例,本土无症状感染者9385例。郑州新增本土确诊124例、本土无症状感染者2864例。
确诊病例大足区:33例 ,其中32例在隔离管控人员中发现,1例为重点人员 。渝北区:25例,其中10例在隔离管控人员中发现 ,11例为重点人员,4例在区域核酸检测中发现。
昨日新增本土病例52例,河北51例、辽宁1例
〖壹〗、月6日0—24时,全国报告新增本土确诊病例52例 ,其中河北51例 、辽宁1例。以下是详细情况说明:数据来源与统计范围根据国家卫生健康委员会发布的疫情通报,数据统计时间为1月6日0时至24时,覆盖全国31个省(自治区、直辖市)和新疆生产建设兵团 。
〖贰〗、月1日0—24时,31个省(自治区 、直辖市)和新疆生产建设兵团新增本土确诊病例54例 ,分布情况如下:黑龙江:共27例,其中黑河市26例、哈尔滨市1例。河北:共8例,其中石家庄市4例 ,辛集市4例。甘肃:共8例,均在天水市 。山东:共3例,均在日照市 ,含3例由无症状感染者转为确诊病例。
〖叁〗、月21日0—24时,甘肃省新增本土确诊病例52例 、无症状感染者517例,具体分布及疫情相关情况如下:新增确诊病例情况 总体数据:新增确诊病例52例 ,其中包含13例由无症状感染者转确诊病例。
发表评论